Okay, Ken has graciously offered to make up some quick 30" stands for use and Mark will bring them down.
Unfortunately, Ken now can't attend due to other plans.
Back in 2003, Bob Cordell brought a Crest amp with meters for his cap test to Dayton, likely of his design. The DIY speakers were 82dB sensitivity. Pushing between 85 and 90dB in a small hotel room actually required close to 200W peak on musical transients. I was pretty shocked it was that much power required. Through the same project path, he had charted a lot of music and found a peak of +30dB on a Ricki Lee Jones cut. Mind you these transients like snare hits are very short in time duration, and most 30W drivers can tolerate 200W for a few milliseconds.
So, maybe more than you think, being its a larger conference room.
Additionally, I've also found that smaller designs in these large event rooms that cannot reach 95dB(minimum) -100dB range tend to have trouble with overload in the bass range. It's just too big of a room for some of these.
Lastly, events such as these have been touted as requiring at least a 300Wx2 amplifier and 4 ohm stability to not have trouble with the process. The 1st year when Brian and I did this, we had a 300x2, and it was enough. Since then, Matt (RIP) or I have made sure we had enough power available.
I was using a set of speakers 21.5" tall for stands, so the 24" ones should be ok. Can you get measurements of the top? I need at least a 9x9" platform.
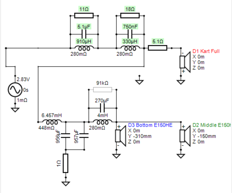
Unfortunately, the LCR notch on the woofers has to be moved out front. If the notch would include the first inductor, and no resistor, I would have allowed it because that affects the slope and such.
The 91ohm resistor isn't really there, I should have deleted before uploading the pic. This notch only acts upon the slope of the woofer. I thought as long as it didn't impact the natural rising slope of the full range, it was okay?
If 4mh coil and 270 uf cap notch was moved out front of the full range it would be acting as a bit of high pass on the full range, which I didn't want and I didn't think was allowed.
With the LC as wired and placed out front, the 270uF will not be a highpass, as bass will travel through the coil to both widerange and woofer. It will place a dip in both drivers' passband.
As is wired where you have it, it does not affect rolloff slope. It places a dip in the response of the woofers, and therefore is a contouring network.
Might I add- those are some large values you have there....
@6thplanet said:
Raided the leftover paint we had, found a nice grey. Then saw some samples the wife had, so got a little creative.
Cool! Converging diagonal lines. This creates a very dynamic visual interest. The eye naturally traces the lines all the way around the speaker. This gives me an idea for my Micro Grand Utopia speakers. Instead of painting all 5 cabinets black, I could . . .
I'm envious of you guys who can paint a speaker cabinet. I don't think I could ever pull off stripes of any kind. The only times I've been able to get semi-decent results was using textured paint.
Mine will be painted too.... with a heavy napp roller, and still not be looking very good. I figure some paint is better than just naked particle board.
Comments
Okay, Ken has graciously offered to make up some quick 30" stands for use and Mark will bring them down.
Unfortunately, Ken now can't attend due to other plans.
InDIYana Event Website
Booo! Ken you suck!
Speaking of amplifiers, How low an Ohm range can the Crown handle?
I have been testing with my Adcom GFA-5002 with no problems.
I believe 2 ohms is no problem for Ben's Crown, especially at the lowerish levels we listen at.
Crown XLS2000, 2 ohm stable...

InDIYana Event Website
And my guess is that we're probably listening at no more than 100 WPC on really low sensitivity speakers.
Back in 2003, Bob Cordell brought a Crest amp with meters for his cap test to Dayton, likely of his design. The DIY speakers were 82dB sensitivity. Pushing between 85 and 90dB in a small hotel room actually required close to 200W peak on musical transients. I was pretty shocked it was that much power required. Through the same project path, he had charted a lot of music and found a peak of +30dB on a Ricki Lee Jones cut. Mind you these transients like snare hits are very short in time duration, and most 30W drivers can tolerate 200W for a few milliseconds.
So, maybe more than you think, being its a larger conference room.
InDIYana Event Website
Additionally, I've also found that smaller designs in these large event rooms that cannot reach 95dB(minimum) -100dB range tend to have trouble with overload in the bass range. It's just too big of a room for some of these.
Lastly, events such as these have been touted as requiring at least a 300Wx2 amplifier and 4 ohm stability to not have trouble with the process. The 1st year when Brian and I did this, we had a 300x2, and it was enough. Since then, Matt (RIP) or I have made sure we had enough power available.
InDIYana Event Website
I was using a set of speakers 21.5" tall for stands, so the 24" ones should be ok. Can you get measurements of the top? I need at least a 9x9" platform.
Chuck's should be at least that large referencing previous years.
InDIYana Event Website
Back to XO's for a min, this is close to final for me, everything look acceptable before I lock it down?
Unfortunately, the LCR notch on the woofers has to be moved out front. If the notch would include the first inductor, and no resistor, I would have allowed it because that affects the slope and such.
InDIYana Event Website
The 91ohm resistor isn't really there, I should have deleted before uploading the pic. This notch only acts upon the slope of the woofer. I thought as long as it didn't impact the natural rising slope of the full range, it was okay?
If 4mh coil and 270 uf cap notch was moved out front of the full range it would be acting as a bit of high pass on the full range, which I didn't want and I didn't think was allowed.
With the LC as wired and placed out front, the 270uF will not be a highpass, as bass will travel through the coil to both widerange and woofer. It will place a dip in both drivers' passband.
As is wired where you have it, it does not affect rolloff slope. It places a dip in the response of the woofers, and therefore is a contouring network.
Might I add- those are some large values you have there....
InDIYana Event Website
I will move it tonight and see what happens.
Prolly be fine and with lower values.
Glad I asked and thanks for the quick reply.
Wish me luck!
.
I'll need more than you. I have not cut any holes yet!
InDIYana Event Website
Just ended up removing that notch and adjusting a couple of other values.
Tomorrow I will start bolting the XO all together.
Could be a first, me not up til 3am soldering wires the night before...
Raided the leftover paint we had, found a nice grey. Then saw some samples the wife had, so got a little creative.
Those look great!
You guys make my hacked together Menards pb boxes look so pathetic!!! Nice work Saturn Boy
Very cool, but why am I having 80s flashbacks?
Cool! Converging diagonal lines. This creates a very dynamic visual interest. The eye naturally traces the lines all the way around the speaker. This gives me an idea for my Micro Grand Utopia speakers. Instead of painting all 5 cabinets black, I could . . .
Has a little old school 80's Kenworth COE vibe.๐
That's exactly what I told the wife. Looking forward to seeing them!
I wouldn't go as far as looking forward to that... I'll say, they're painted.๐
I'm envious of you guys who can paint a speaker cabinet. I don't think I could ever pull off stripes of any kind. The only times I've been able to get semi-decent results was using textured paint.
Mine will be painted too.... with a heavy napp roller, and still not be looking very good. I figure some paint is better than just naked particle board.
Word!
Wolf's running late, but at least he has cabinets. Hopefully I'll at least have boxes with baffles by the time I go to bed Sunday night.
Well, technically I have baffles, I just need holes for drivers.
Git 'er done.