It looks like you're new here. If you want to get involved, click one of these buttons!
What I don't know about crossovers would fill a book, but I still find the subject fascinating.
As an example, why would the same driver have such different crossover interpretations?
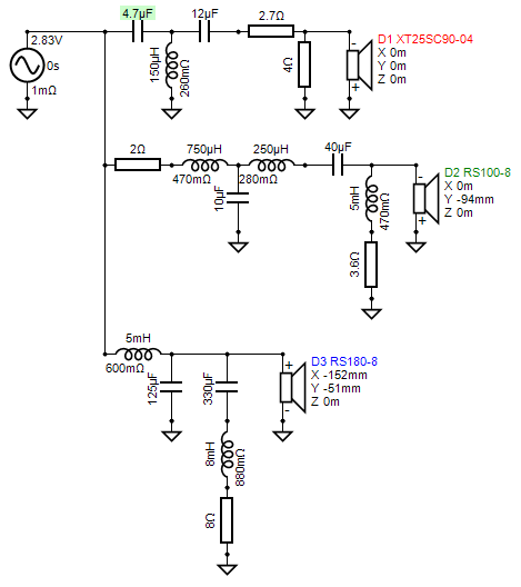
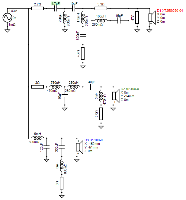
The two circuits in the attached Xsim diagram are from public domain, three way builds with (I think) pretty much the same crossover points. The top one is paired with a Peerless 830656 mid; the bottom with a Peerless dome mid range and both use the Peerless 830657 as the woofer.
The circuits for the mids and woofers are similar.
Both reportedly sound very good, so does anyone have any comments on why the second XO looks so much more complicated (and expensive)?
Please note that I'm not intending to build either of these - I have something similar in mind from PWRRYD if WAF approval is possible - but I'm still curious
Thank you
Geoff

Comments
That 1mH on the fist one is a boat anchor. Using a tweeter shunt coil that large is not wise, especially since these really are not supposed to go below 2.7kHz.
InDIYana Event Website
Thanks Wolf
My apologies, I hadn't changed to value of that inductor from the default - it should be 0.13mH.
I haven't had my coffee yet!
Geoff
I'm looking forward to other people's comments...that 2nd one is a mystery to me.
The speaker I am working on (and took to InDIYana and SDC) uses that tweeter and the tweeter xo looks a LOT like the first one. Below is the XO I am going to measure later tonight as well as the filter graphs. After that is if I were use the second filter that you show dropped into in my speaker. There may be perfectly good reasons for the designer to use it and it is not surprising that it doesn't work in mine, but the FILTER is going to look like this so he must have been trying to address a specific issue.
Yuck...
InDIYana Event Website
Yuck, exactly, that would kill my ears: but maybe it's something to do with the cabinet?
It's a German DIY website with quite a collection of projects, all open source.
Another speaker from that site which uses that tweeter in a 2.5 way with the 830656 has a similarly high parts count in the tweeter circuit, maybe the designer - like some unnamed German carmakers - likes complication?
Here's the cabinet:

Geoff
I find that excesive parts is a lack of understanding on the subject not the mastery of the subject.
Well, his final on-axis curve doesn't look crazy like my simulation, but I don't know what he was trying to accomplish. You can see on his raw tweeter measurement that there isn't any severe peak that needs to be notched out. I would just say from a learning/studying perspective that the first xo you posted seems very reasonable and quite standard. Hard to judge the second one without knowing the problem he was trying to address, but most of us look at it and think it looks overly complicated.
If I didn't know any better, and that's thanks to you guys, I'd look at that second circuit and think 'that must be an awful tweeter to need that much treatment'. If it were indeed so poor, you'd be better off buying a more expensive driver which doesn't need so many parts.
Even with my level of understanding and many hours of research, I've never seen a 1.5mH inductor in a tweeter circuit.
Thank you, this is a valuable learning exercise for me
Geoff
There is a bit of a hump in the response around 4k so I imagine that was the intention of that notch. I have tried the same with mine, though maybe I should have just left the notch out. I never finalized the build and am still thinking of swapping for another tweeter.
The XT25 variants are all fine tweeters in my book. Sometimes response is a bit wonky, but when you get them dialed in I prefer them to several big name soft dome tweeters.
I found my measurements. Blue with notch, green without
I think I was trying a 2nd order electrical to cross around 4khz acoustic. Seems the tweeter doesn't want to do that without more persuasion. Or maybe I just suck at this crossoverin stuff and am trying to fix problems I created for myself. Wouldn't surprise me by this point.
I'm using the same tweeter in the speakers I'm building for a friend. My HP looks very similar to David's. I'm just padding mine down a bit more to meet the low sensitivity of the TCP115.
Tom, that looks very nice. Well done.
Thanks! I had a little help from a few folks here.
Not shown above is a .22uf across L2. It's by far the lowest sensitivity speaker I've ever built.