It looks like you're new here. If you want to get involved, click one of these buttons!
Well, since EVERY DIY design has to have a Greek name, and these were based on the (excellent) Lithiums, I'll call them the "Silithiums".
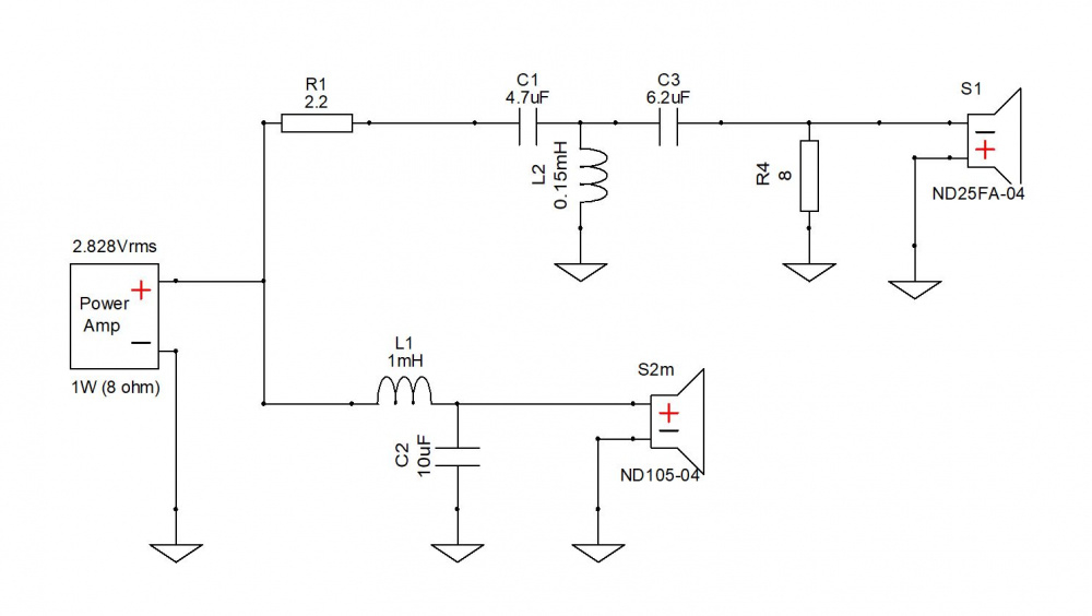
In the early days of the pandemic, I was "telephone dating" a woman in the next state, and thought it would be a nice gesture to present her with a pair of desktop speakers. Based the design on what I had on hand, some ND105 mid basses and ND25FA tweeters.
All surface mount, a little roundover on the baffle.
The design came together really fast, but we still parted ways before I could meet her in person, so they have been my computer desktop speakers for the last 5 years.
External dimensions are 9"H x 8"D x 5.25"W using 1/2 inch baltic birch plywood, for an internal volume of around 4 Liters.
In 4 liters, a bit of an EBS alignment, F3 is 58Hz, but F6 is about 43Hz, and bass is satisfactory on my desk close to the wall.

Crossover:

Frequency Response:

Mug shots:


Comments
Looks good and only 7 parts! Tweeters out backordered aswell. I was surprised how many values of caps, resistors and coils are backordered through PE.
Yep most of PE stuff is China.