It looks like you're new here. If you want to get involved, click one of these buttons!
Decided to knock these together real quick as I had cabinets already (thanks for the deal, Brad).
0.32 cubes, EBS alignment using the 6.5" DSA passive radiator. F3 is around 48 hz, not bad for what amounts to a 4.5" driver. The shelf is only a DB or so, so these will fill out nicely when boundary loaded.
I'll post pics of the bass alignment later. Sawdust today.
3/4" round overs. I accidentally cut tweeter rebate depth the same as the woofer, so will need to likely double up on gasket material to get flush mounted. Woofer stands a scosche proud of the baffle, a look I'm ok with.

As you can see I am side loading the PR.

Comments
The tweeter cutout was a pain in the dick. I did a 66mm cutout, which was slightly too small. 68 would have been too large. A 3/8" rabbet bit got me there.
Through hole should be 46mm but my jig only goes to 50, so I used a 1-3/4" Forstner bit. Slightly too large, so will have little material for screws when all is said and done.
Oh, and this is the first project I've ever done with a RS driver. I started one years ago when I knocked out the phase plug and glued a poly dust cap on a RS180, but distortion increased audibly even though the breakup was slightly more controlled. That's when I realized that extending the pole piece is like adding a shorting ring.
It looked badass with the dust cap though.
Knowing how long you have been doing this and having an idea of how many speakers you have designed, that is shocking to me! I look forward to hearing your opinions on this one when it is done. That titanium tweeter is pretty cool looking.
Yeah, only one aborted project prior to this. Just never aligned before. I bought these woofers on a whim on sale, and the tweeters ended up with me as a potential replacement for the NLA Dayton Designer tweeter. This is literally a "use shit up" project.
Funny you say that, JR, as I've used the RS125-4 back in the Stances. I've used the RSS210HF-4 in the Attitudes. Lastly, I only recently used the RST28F in the Pangolins. That's it thus far for me.
Wait, JR, didn't you use the RS28 in the build with the Ushers?
InDIYana Event Website
Assuming RS woofers, not tweeter?🤷🏻♂️
Yes, that is what I meant.
Your bass alignment is similar to that of my Stances too. It is very good for a 4.5" woofer as stated.
I've found the 5.25" DSA135 to be heavier and tune lower than expected. Just a word of caution on the DSA line of PRs. I know you'll do your diligence.
I'm very interested in what you think of the little Ti tweeter when completed. I've looked at it several times.
InDIYana Event Website
Yeah, passive tuning lower than expected is a risk - especially when I am going with zero added mass on the 6.5"
Here is the model, 0.32 cubes, 0.4 ohm series resistance, F3 51Hz.
CAD drawing:
As regards the tweeter, it is one I had on the shelf and was a small form factor. It is a $13 tweeter so we shall see what we see when it comes down to measurements. The whole point of this project is to consume inventory.
Would there be much loss by grinding down the pole pieces and reinstalling them? Not that you should try again. Just thinking out loud.
Probably not much lost, in hindsight I would have tried to find a copper washer and glued it to the pole piece.
Trimming the phase plug would have worked as well.
OK, so... PR was heavier than advertised so not much I can do about that. Looks like it tuned things about 5Hz lower than predicted. All this really means is I sacrifice a little more bottom end sensitivity but likely gain a few Hz extension. Whooptie.
Woofer distortion 1/2M:
Tweeter distortion 1/2M:
Gated in-box:
Fiddlefucking around I found this to be a viable option:
Fairly benign impedance:
Unfortunately the little tweeter took seven components to get to this. Too many IMHO for a $13 tweeter with an audible breakup mode, well audible to some. Not sure 17k is audible to me any more. In any event, I will still throw the components at this bad boy simply because I actually have all the values sitting around, but otherwise nah.
Ill wire it up tomorrow and see how close reality is to simulation, and see what it sounds like.
Looking at the component values, though, that doesn't look that bad ... There's this relatively new place that has really good prices on good quality crossover components called JFcomponents so I wouldn't worry about it.
I haven't tried myself, but Zarbo had an idea of dripping some super glue in the screw hole after installing and removing the screw to keep the material from falling apart. I also usually spin the screw backwards until I feel the "thunk" from the thread falling into the previously dug out thread groove in order to prevent it chewing up the material more.
I'll probably try the super glue on my most recent 3way with the peerless small flange ring tweets... Using the shelving board material for the baffles was not a good idea because the particle board starts falling apart immediately with the tight tolerances between the screw holes and center hole.
I've used super glue in screw holes many times, and if the hole gets opened up I use epoxy..
I've used Titebond in screw holes many times, sometimes (subs) I use epoxy
As I lay here a seemingly incurable insomniac, I remember a comment my wife made during whoop whoops. She said noticed metallic ringing, and I'm fairly sure it is distortion related to breakup on the PR. Remind me tomorrow to take a nearfield of the PR. Could be interesting.
So I added 10g in the model, and it is now pretty close to the measured. As I mentioned, I would lose some sensitivity but gain a lower F3 if I go this route.
I have a theory that the included screw and flat washer are not included in the MM of the passive radiator, which IMHO is a critical oversight on Dayton Audio part since people will likely use said hardware. I'll pull the PR and remove that hardware and then re-measure.
OK, did not change significantly. Just indicates there are some issues with the PR from a manufacturing standpoint. No biggie, these are already intended to go up against a boundary.
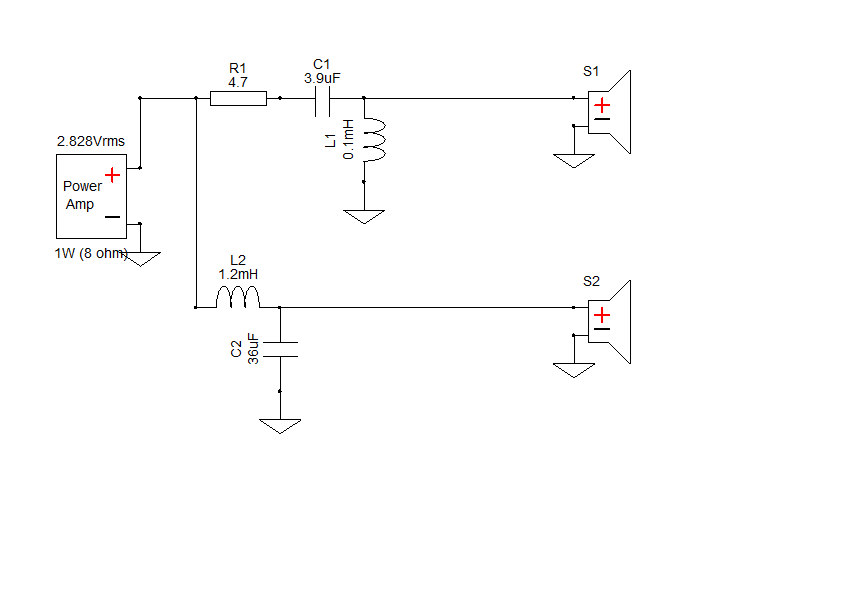
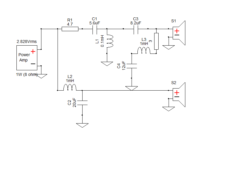
OK, so started with the network shown above and ended up with this:
Five elements total. Now, this yields a crossover point of 1900 Hz, which is awful low for this kind of tweeter except it ain't. It uses very small value components in the tweeter network. Anyways, sounds fine and nothing in the distortion plot to indicate any issues with breakup or tweeter XO too low:
That was taken at 20", SPL accurate. So even if the XO is a touch low, the woofer shits the bed before any tweeter uglies kick in so it will likely work just fine unless we cross to a sub at 150Hz.
So anyways, where it currently stands. I am going to rest my ears for the night and get after it again tomorrow.
In my routine insomnia, just wanted to point out that the woofer is the one dragging the XO point down - if I relax the woofer slope the XO point would go up. I made this decision because it effectively buries the woofer breakup.
The ability to tweak the effective Fc is a benefit of asymmetrical slopes, although usually people target the tweeter for the steeper slope.
Anyways, just thought I'd explain what I was doing there.
At one point there was a LONG and somewhat heated another forum discussion between Feyz, Bagby, JKim, and I think DDF, about asymmetrical alignments, their relation of phase behavior, preservation of the transients through both options, and what was truer to form as a result.
Not to place whom was on either side of the discussion at this time, but the previously accepted approach was higher order on the tweeter was the better method. After the discussion boiled down, the other method with the woofer having the higher order slope was for; one designer now a acceptable where not prior, for the second still less than the other for a reason or two, the third still saw no difference between them, and the fourth was still unswayed not liking it at all.
I saw the point of not really mattering in terms of method to be okay with me via the 'on paper' results shown, however, I understood there was a chance in some cases that a phase shift as described would cause a slight misalignment and not completely preserve the transient result in these cases. That said, I have also used this method several times and noted not being able to tell or care that the transient case was ruined or completely preserved.
It's effectively 99% of the time, IMO, a wash either way.
It is also a good tool to use just as JR describes.
InDIYana Event Website
Wolf, do you have a link? I'd very much like to read this old thread.
So I settled on the five element crossover after a session with the wifes ears involved.
The crossover is nice and neat:
Very good unit to unit consistency:
Modeled impedance:
Yeah, yeah it gets to 60 degrees up there but buy a real amp
Overall these are voiced pretty laid back - call it an exaggeration of my typical voicing. With the close unit to unit match they image remarkably well. Wish the bass was cleaner, but on the other hand all those harmonics down low help give it an impression of more bass than there really is.
Done and done, not going to finish the cabinets. I will probably gift these and a small amp to my little brother. He is a musician and listens to this crappy blutooth speaker.
Now off for a hiatus from actually doing DIY as I continue planning on the big 3-way.
I think it was on the old Mad Board or PE. Don't know that I'd be able to find it. It was likely around 2005, more or less 20 yrs ago.
InDIYana Event Website
Perhaps we should spin this off to a different thread, but I’m interested in this as well. Particularly, now that we have a much better understanding of off-axis behavior from VituixCad and more people taking measurements in 10 deg. Intervals, does adherence to old concepts like prescribed curves matter any more? Or, does it all come down to the three dimensional dispersion characteristics?
Cheers,
Vitiuxcad is not the reason we understand off-axis better.