@jhollander said:
Hard for me to tell at this scale but the FR is not flat enough from 2.5K to 6K imo
We should create a "MAC standard" for presenting scale. I always struggle trying to anticipate what is most useful for others to see. Here is a more compressed scale for the FR and I think the white background might be better for the minor divisions.
I dropped the Elliptical xo and added a notch to the tweeter, there was a broad but small hump between 1k and 2k that I think is due to baffle step. Increased the woofer inductor to 2.0mH. Pretty much at +/- 1db from 50Hz to 10khz. Looks good on my computer screen, will wire it up and listen tonight.
I think that this is looking very good. From about 600Hz to 2kHz, your target line goes right down the half way point between the on-axis and predicted in-room response curves. The blooming of the in-room curve from 2-5kHz is fairly close to your target curve and I doubt that this would make it sound excessively bright.
@dcibel said:
What’s wrong with IEC263? 25dB/dec keeps common scale for easy comparison and interpretation.
But how many db above and below the on-axis FR do you show to be most useful? I think John's point was that I was so zoomed-out that it wasn't easy to see how far from flat my curve really was. The 25db/dec only scales the horizontal axis, right?
25dB/dec specifies the aspect ratio, ie rise and run. dB = y axis, decade = x axis. Maintaining constant aspect ratio is important for interpretation and direct comparison. How many dB span for y axis will vary relative to the image dimensions.
Easy method is to use image copy/export buttons through right click memory on the graphs. Aspect ratio and graph size is in the options to keep consistency.
I vote for the 25dB/decade aspect ratio as well. I have VituixCAD's aspect ratio set to 25dB/dec, but this only gives me this aspect ratio when exporting images. If I grab a VituixCAD 6 pack image or individual graph, using the Windows snipping tool, then I get an aspect ratio that is based on my SPL/Directivity span setting. In VituixCAD options, you must have the SPL/Directivity span set to 50dB to get a 25dB/dec aspect ratio when grabbing a screen image. (EDIT: This would be for 20-20kHz graphs only. If you change the frequency range to something else, then a SPL/Directivity span of 50dB does not equal a 25dB/dec aspect ratio.)
Fwiw the latest REW 5.20.14 early access release provides buttons in SPL and All SPL controls for strict conformance to IEC263. Image export (camera button) also allows for 25dB/dec aspect ratio conformance, so it’s easy to keep to this standard.
I find with some poor graph scaling selections from online sources that it’s much easier to compare graphs by tracing them into VituixCAD so they can be overlaid in same scaling.
Latest VituixCAD 2.0.103.1 will now show IEC263 25dB/dec aspect ratio when you double click on the SPL or power & DI graph. Main 6-pack graph will still vary aspect ration in order to maximize screen utilization.
@dcibel said:
Here's a quick test run on a small bookshelf. In my basement I have a ledge 8" deep , and the speaker is able to be placed flush to the ledge, so the front of the speaker is 8" from the back wall, but below the speaker the ledge is only about 1" back.
I compared this measurement to placing the speaker on the front edge of a table 2.5ft from the back wall. Measurements were unwindowed at 3ft distance, and smoothed 1/1 oct to show only the overall trend of the response graph.
I then completed magnitude division to show only the difference between these two measurements.
Take that information for what it is, just a quick and dirty comparison.
@dcibel - going back to your post on the first page of the thread and estimating the effect of being near the wall. Your last image gave the estimate of the effect, but can you take it as step further? Could you then take this result and do magnitude multiplication with the SPL curve measured away from the wall and windowed to get a more precise near-wall estimate? For example, would the final measurement (E) below be a relatively realistic estimate of this speaker near the wall? (This speaker is 4-1/2" wide so the BSL starts around 3khz. It has an F3 of 100hz and no attempt to measure nearfield and merge to get results below 250hz is undertaken.)
(Sorry, the colors aren't the easiest to see)
(A) Speaker measured at 1m, near the wall, unwindowed (teal)
(B) Speaker measured at 1m, away from the wall, unwindowed (green)
(This graph is 1:2 smoothing but the magnitude division will be done at 1:1)
(C) = A / B (with 1:1 smoothing)
(D) Speaker measured at 1m, away from the wall, windowed at 4.75ms
I think you've answered your own question . Of course, if C=A/B, then A=B*C. Response C is a differential between in-room and on-wall, as you’ve shown it gives at least a half decent approximation of the change in response on-axis. I’m sure there will be some significant changes off-axis as well, but this process should get you in the ballpark.
You can try completing full near/far/diffraction merge process, then process the multiplication using the calculator tool in VituixCAD, it will allow you to process the full set of measurements in bulk.
@dcibel said:
I think you've answered your own question . Of course, if C=A/B, then A=B*C.
Lol, that's a fair point. But the one difference is A and B are unwindowed and smoothed 1:1 to get C but then I applied that to the windowed result with no smoothing. I wasn't sure whether the result in C would be such a rough estimate that combining it with the windowed result would just be too unreliable. I'm trying to help someone over at diyaudio and don't want to give him bad advice. But, he was buying an off the shelf xo from PE, so I think the estimate of that last teal line is a lot better than what he would have got on his own.
@dcibel said:
I think you've answered your own question . Of course, if C=A/B, then A=B*C.
Lol, that's a fair point. But the one difference is A and B are unwindowed and smoothed 1:1 to get C but then I applied that to the windowed result with no smoothing.
Yes, so the suggestion above would be to run through near/far merge process as you normally would, then apply the compensation curve "C". Based on your result above, you should end up with nearly a IB response but with a boomy bass lump around 100Hz.
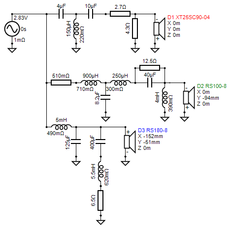
I have seen a few crossovers reviewed where observers note that a resistor is poorly placed (resulting in a potential fire hazard) or a capacitor is poorly place (resulting in a potential short to the amplifier) or simply that in general component magnitudes don't seem to be best-practice.
Does anyone see anything in the XO, filter, and impedance below that is worrisome? (Min impedance is 3.2 ohms briefly from 82 to 116Hz).
This the Talaria's? Only think if someone did whine about the 3.2 ohm is to take that 125 to 100 but not sure how much audible effect. But personally think 3.2 moment is just fine or amp is a wimp
@a4eaudio said:
I have seen a few crossovers reviewed where observers note that a resistor is poorly placed (resulting in a potential fire hazard) or a capacitor is poorly place (resulting in a potential short to the amplifier) or simply that in general component magnitudes don't seem to be best-practice.
Does anyone see anything in the XO, filter, and impedance below that is worrisome? (Min impedance is 3.2 ohms briefly from 82 to 116Hz).
Evaluate for yourself via View menu -> Power Dissipation.
@traw said:
This the Talaria's? Only think if someone did whine about the 3.2 ohm is to take that 125 to 100 but not sure how much audible effect. But personally think 3.2 moment is just fine or amp is a wimp
Yes, I have significantly revised the Talaria xo from InDIYana & SDC to bring to CSS Detroit. I have seen the rule-of-thumb that 0.8 x nominal impedance is okay for most amplifiers, so I'm thinking any amp that is rated for 4 ohms should be fine with the 3.2 ohm minimum. The other thing I don't know much about, but pay attention to other's comments, is that phase between +/- 30 degrees without sharp changes in direction is a good goal.
One thing in particular I haven't done before is put a resistor in parallel with a capacitor like the 12.5 ohm resistor with the 40uF capacitor on the midrange. I think I have seen this in other people's xo, so tried it and it is helping me reach my target quite a bit.
I wonder what or why you are doing so much compensation in the midbass region. I would think the 6.5 ohm in the LCR could get warm if not heavy enough. Usually, just the upper vented peak is compensated if interfering in xover blending, and not the lower. What I see is overcompensated to dipping impedance instead of flattening.
They sounded better at SDC than Indy, but uncertain why you went further...
@dcibel said:
Right click on impedance, enable "EPDR". Search the internet for "equivalent peak dissipation resistance" to learn more.
Below is power dissipation of resistors, which I think looks okay - 30w into 8 ohms, Pink Noise above 2kHz, 12dB crest factor.
Also, EPDR, which looks pretty low. However, the RS180 is going to hit xmax at 50w, so I wonder if this would be an issue with a pretty decent amp (i.e., not a $50, 25w amp).
And here is EPDR, which looks pretty low. However, the RS180 is going to hit xmax at 50w, so I wonder if this would be an issue with a pretty decent amp (i.e., not a $50, 25w amp).
@Wolf said:
I wonder what or why you are doing so much compensation in the midbass region. I would think the 6.5 ohm in the LCR could get warm if not heavy enough.
Yes, this is the one dissipating the most power, but looks like it is okay in the post above.
Usually, just the upper vented peak is compensated if interfering in xover blending, and not the lower. What I see is overcompensated to dipping impedance instead of flattening.
I had a 12mH inductor (and 330uF capacitor) in the LCR at InDIYana and SDC but I was trying to bring that down some (both for cost reasons and reducing the size of components as the xo is a pretty tight fit). At 12mH it is very flat and the impedance barely dips below 4ohms. But if the 3.2 ohm minimum isn't a big deal, then the smaller 5.5mH inductor is preferred.
They sounded better at SDC than Indy, but uncertain why you went further...
I'll talk to you in Detroit about why I made changes.
Comments
My ears said stop effing with it and put on another track. So I guess I'm running with it.
We should create a "MAC standard" for presenting scale. I always struggle trying to anticipate what is most useful for others to see. Here is a more compressed scale for the FR and I think the white background might be better for the minor divisions.
I dropped the Elliptical xo and added a notch to the tweeter, there was a broad but small hump between 1k and 2k that I think is due to baffle step. Increased the woofer inductor to 2.0mH. Pretty much at +/- 1db from 50Hz to 10khz. Looks good on my computer screen, will wire it up and listen tonight.
I think that this is looking very good. From about 600Hz to 2kHz, your target line goes right down the half way point between the on-axis and predicted in-room response curves. The blooming of the in-room curve from 2-5kHz is fairly close to your target curve and I doubt that this would make it sound excessively bright.
What’s wrong with IEC263? 25dB/dec keeps common scale for easy comparison and interpretation.
But how many db above and below the on-axis FR do you show to be most useful? I think John's point was that I was so zoomed-out that it wasn't easy to see how far from flat my curve really was. The 25db/dec only scales the horizontal axis, right?
25dB/dec specifies the aspect ratio, ie rise and run. dB = y axis, decade = x axis. Maintaining constant aspect ratio is important for interpretation and direct comparison. How many dB span for y axis will vary relative to the image dimensions.
Easy method is to use image copy/export buttons through right click memory on the graphs. Aspect ratio and graph size is in the options to keep consistency.
I vote for the 25dB/decade aspect ratio as well. I have VituixCAD's aspect ratio set to 25dB/dec, but this only gives me this aspect ratio when exporting images. If I grab a VituixCAD 6 pack image or individual graph, using the Windows snipping tool, then I get an aspect ratio that is based on my SPL/Directivity span setting. In VituixCAD options, you must have the SPL/Directivity span set to 50dB to get a 25dB/dec aspect ratio when grabbing a screen image. (EDIT: This would be for 20-20kHz graphs only. If you change the frequency range to something else, then a SPL/Directivity span of 50dB does not equal a 25dB/dec aspect ratio.)
75dB range from 20Hz to 20Khz?
Only if graph is square. usually they are rectangular so vertical span is <75dB
Fwiw the latest REW 5.20.14 early access release provides buttons in SPL and All SPL controls for strict conformance to IEC263. Image export (camera button) also allows for 25dB/dec aspect ratio conformance, so it’s easy to keep to this standard.
I find with some poor graph scaling selections from online sources that it’s much easier to compare graphs by tracing them into VituixCAD so they can be overlaid in same scaling.
Latest VituixCAD 2.0.103.1 will now show IEC263 25dB/dec aspect ratio when you double click on the SPL or power & DI graph. Main 6-pack graph will still vary aspect ration in order to maximize screen utilization.
@dcibel - going back to your post on the first page of the thread and estimating the effect of being near the wall. Your last image gave the estimate of the effect, but can you take it as step further? Could you then take this result and do magnitude multiplication with the SPL curve measured away from the wall and windowed to get a more precise near-wall estimate? For example, would the final measurement (E) below be a relatively realistic estimate of this speaker near the wall? (This speaker is 4-1/2" wide so the BSL starts around 3khz. It has an F3 of 100hz and no attempt to measure nearfield and merge to get results below 250hz is undertaken.)
(Sorry, the colors aren't the easiest to see)
(A) Speaker measured at 1m, near the wall, unwindowed (teal)
(B) Speaker measured at 1m, away from the wall, unwindowed (green)
(This graph is 1:2 smoothing but the magnitude division will be done at 1:1)
(C) = A / B (with 1:1 smoothing)
(D) Speaker measured at 1m, away from the wall, windowed at 4.75ms
(E) C * D
I think you've answered your own question
. Of course, if C=A/B, then A=B*C. Response C is a differential between in-room and on-wall, as you’ve shown it gives at least a half decent approximation of the change in response on-axis. I’m sure there will be some significant changes off-axis as well, but this process should get you in the ballpark.
You can try completing full near/far/diffraction merge process, then process the multiplication using the calculator tool in VituixCAD, it will allow you to process the full set of measurements in bulk.
Lol, that's a fair point. But the one difference is A and B are unwindowed and smoothed 1:1 to get C but then I applied that to the windowed result with no smoothing. I wasn't sure whether the result in C would be such a rough estimate that combining it with the windowed result would just be too unreliable. I'm trying to help someone over at diyaudio and don't want to give him bad advice. But, he was buying an off the shelf xo from PE, so I think the estimate of that last teal line is a lot better than what he would have got on his own.
Yes, so the suggestion above would be to run through near/far merge process as you normally would, then apply the compensation curve "C". Based on your result above, you should end up with nearly a IB response but with a boomy bass lump around 100Hz.
I have seen a few crossovers reviewed where observers note that a resistor is poorly placed (resulting in a potential fire hazard) or a capacitor is poorly place (resulting in a potential short to the amplifier) or simply that in general component magnitudes don't seem to be best-practice.
Does anyone see anything in the XO, filter, and impedance below that is worrisome? (Min impedance is 3.2 ohms briefly from 82 to 116Hz).
This the Talaria's? Only think if someone did whine about the 3.2 ohm is to take that 125 to 100 but not sure how much audible effect. But personally think 3.2 moment is just fine or amp is a wimp
Evaluate for yourself via View menu -> Power Dissipation.
Yes, I have significantly revised the Talaria xo from InDIYana & SDC to bring to CSS Detroit. I have seen the rule-of-thumb that 0.8 x nominal impedance is okay for most amplifiers, so I'm thinking any amp that is rated for 4 ohms should be fine with the 3.2 ohm minimum. The other thing I don't know much about, but pay attention to other's comments, is that phase between +/- 30 degrees without sharp changes in direction is a good goal.
Right click on impedance, enable "EPDR". Search the internet for "equivalent peak dissipation resistance" to learn more.
One thing in particular I haven't done before is put a resistor in parallel with a capacitor like the 12.5 ohm resistor with the 40uF capacitor on the midrange. I think I have seen this in other people's xo, so tried it and it is helping me reach my target quite a bit.
I wonder what or why you are doing so much compensation in the midbass region. I would think the 6.5 ohm in the LCR could get warm if not heavy enough. Usually, just the upper vented peak is compensated if interfering in xover blending, and not the lower. What I see is overcompensated to dipping impedance instead of flattening.
They sounded better at SDC than Indy, but uncertain why you went further...
InDIYana Event Website
Below is power dissipation of resistors, which I think looks okay - 30w into 8 ohms, Pink Noise above 2kHz, 12dB crest factor.
Also, EPDR, which looks pretty low. However, the RS180 is going to hit xmax at 50w, so I wonder if this would be an issue with a pretty decent amp (i.e., not a $50, 25w amp).
And here is EPDR, which looks pretty low. However, the RS180 is going to hit xmax at 50w, so I wonder if this would be an issue with a pretty decent amp (i.e., not a $50, 25w amp).
Yes, this is the one dissipating the most power, but looks like it is okay in the post above.
I had a 12mH inductor (and 330uF capacitor) in the LCR at InDIYana and SDC but I was trying to bring that down some (both for cost reasons and reducing the size of components as the xo is a pretty tight fit). At 12mH it is very flat and the impedance barely dips below 4ohms. But if the 3.2 ohm minimum isn't a big deal, then the smaller 5.5mH inductor is preferred.
I'll talk to you in Detroit about why I made changes.
Good amps are impedance agnostic.